Brief
Project
To redesign the website that focuses on improving the user experience, providing relevant product information, and making the checkout process more streamlined.
The website should also showcase the company’s brand values, improving differentiation and customer loyalty. Additionally, the website should be optimized for search engines to improve organic traffic and drive sales.
By redesigning the website, the company can improve user engagement, increase sales, and enhance brand recognition.
Overview
Problem
The current website is not effectively engaging visitors and driving conversions. The website’s design is outdated, and it does not provide an intuitive user experience.
The website’s checkout process is complicated and not user-friendly, leading to cart abandonment and lost sales.
Furthermore, the website does not effectively showcase the company’s brand image and values, leading to a lack of differentiation from competitors.
Challenge
The challenge is to redesign the website to improve the user experience, increase sales, and enhance brand recognition. The website should be designed to attract and engage potential customers, showcase the company’s product offerings, and provide a clear user experience.
Objective
Goal
Improving the user experience to increase customer engagement and reduce drop off rate. To create a streamlined checkout process which showcases the company’s branding that will improve organic traffic and drive sales.
Solution
• Use a clean and modern design that is visually appealing and engages users.
• Implement a simple and intuitive navigation system that makes it easy for users to find products and information.
• Design a checkout process that is easy to follow, intuitive, and secure.
Research
Understanding the problem
The objective of this UX design research is to identify the pain points and areas of improvement on the existing website. The research mainly focus on gathering insights and feedback from a group of 10 gamers.
Key findings
Navigation
Users find it difficult to navigate the website and locate the products they are interested in. They suggest a more intuitive navigation system that categorizes the products by type and features
Brand Image
Users want the website to showcase the company’s brand image and values, including their commitment to quality and customer service.
Product Information
Users want more detailed product information, including dimensions, materials, and features. They also suggest including customer reviews and ratings to build trust and credibility.
Checkout process
Users find the checkout process confusing and cumbersome. They suggest simplifying the process and providing clear instructions at each step.
Conclusion
The research findings suggest that the website needs a redesign to improve the user experience and increase customer engagement. The redesign should focus on improving the navigation system, providing detailed product information, simplifying the checkout process, and showcasing the company’s brand image and values.
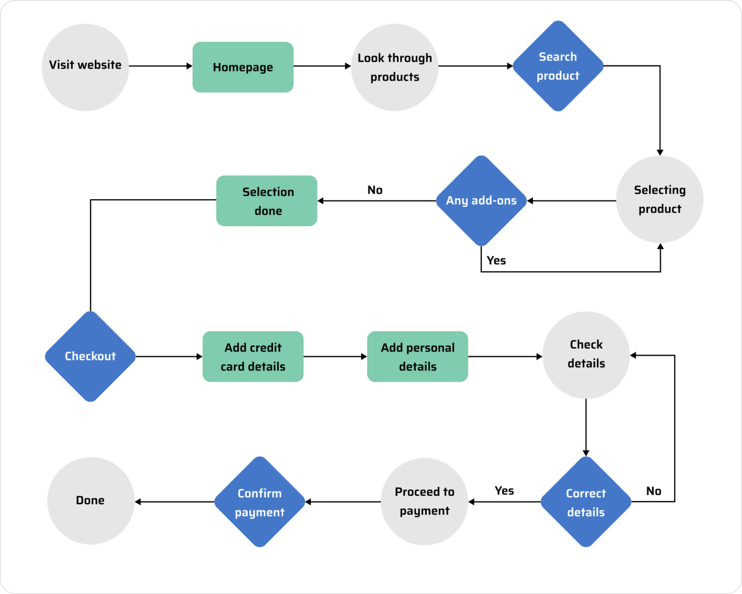
User Flow

Audit
Existing Design

New Design

New Design

The navigation menu is streamlined to help users find the information they need easily and navigate through the website efficiently.
A streamlined navigation menu is designed to simplify the navigation process and reduce the cognitive load required to find information, making the user experience more intuitive and user-friendly.
By doing this it improves the overall aesthetics of the website, as it helps to create a clean and uncluttered design. This can enhance the user’s perception of the website and improve their overall impression of the brand.
Existing Design

To showcase the product in all its glory, highlighting its design, features as visuals are a powerful tool for creating a strong brand identity.
Strong visuals can help attract and engage visitors to the website. They can grab the attention of users, encourage them to explore the site, and ultimately lead to increased conversions.
New Design

Existing Design

Breaking down the product display by categorizing brings an easier navigation for the users.
• Users will save time and therefore improve overall user experience.
• Improved product discovery. This can lead to increased engagement and ultimately, increased sales.
• Quick decision making. Less drop off rates caused by uncertainty on which products to choose.
New Design

Mobile Responsive
